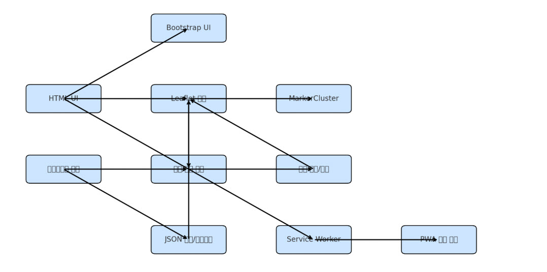
이 웹은 단순한 정적 페이지가 아니라 지도 기반 아파트 정보 관리 앱(PWA) 로 설계되어 있어, 오프라인에서도 작동하고 설치형 앱처럼 사용할 수 있습니다.
■기능과 특징
1. 기본 설정 & 메타데이터
DOCTYPE 및 언어 지정: HTML5 문서, 한국어 지정.
문자 인코딩: UTF-8.
반응형 설정: meta viewport로 모바일 친화적 레이아웃.
PWA(Progressive Web App) 지원:
manifest.json 등록
theme-color 지정
아이콘(apple-touch-icon, favicon, mask-icon) 설정
service-worker.js 등록으로 오프라인 사용 가능
beforeinstallprompt 이벤트로 홈 화면 설치 유도
2. 외부 라이브러리 및 스타일
지도 라이브러리: Leaflet.js (1.9.4)
마커 클러스터: leaflet.markercluster (마커 그룹핑)
Bootstrap 5: UI 구성 및 반응형 디자인
외부 CSS: pano_apartment_style.css (아파트 전용 스타일)
3. 지도 기능
Leaflet 기반 지도 표시
지도 초기화 버튼 (resetMap() 호출)
아파트 마커 표시 및 클러스터링
필터 바: 월세 최소/최대 값 입력 → updateVisibleApartments() 실행
4. 검색 및 위치 기능
주소/장소 검색: searchLocation() 호출
현재 위치로 이동: goToCurrentLocation()
아파트 이름 검색: searchByName()
5. 데이터 저장/불러오기
JSON 저장: downloadVisibleApartments()
JSON 불러오기: 파일 업로드(triggerJsonLoad() → loadApartmentsFromFile())
6. UI 요소
오프캔버스 메뉴 (화면 하단 슬라이드)
아파트 목록 표시 영역
모달창:
아파트 상세정보
새 마커 추가(이름, 설명, 가격, 면적, 방 수, 이미지 URL 입력 가능)
7. 마커 추가 기능
지도 클릭 후 마커 생성
마커 정보 입력 폼 제공
confirmAddMarker()로 최종 추가
8. PWA 설치 안내
첫 방문 시 홈 화면 설치 여부를 confirm() 창으로 물어봄
로컬 스토리지(localStorage)를 사용해 재표시 방지
9. 특징 요약
오프라인 지원 가능 (Service Worker)
모바일 친화적 (반응형 + PWA)
지도 기반 데이터 시각화
사용자 입력 기반 데이터 관리
검색·필터·저장·불러오기 기능 완비
Leaflet + Bootstrap UI 통합
댓글 4개
게시글 목록
| 번호 | 제목 |
|---|---|
| 1717629 | |
| 1717626 | |
| 1717625 | |
| 1717621 | |
| 1717619 | |
| 1717611 | |
| 1717610 | |
| 1717609 | |
| 1717607 | |
| 1717601 | |
| 1717598 | |
| 1717591 | |
| 1717590 | |
| 1717583 | |
| 1717575 | |
| 1717572 | |
| 1717568 | |
| 1717566 | |
| 1717549 | |
| 1717545 | |
| 1717533 | |
| 1717512 | |
| 1717511 | |
| 1717508 | |
| 1717495 | |
| 1717479 | |
| 1717473 | |
| 1717470 | |
| 1717463 | |
| 1717452 |

댓글 작성
댓글을 작성하시려면 로그인이 필요합니다.
로그인하기